简述:
TX4147是一种高压降压控制,设计用于高性能同步降压DC/DC应用输入电压高达100V。
TX4147集成了一个高效同步降压开关稳压器,包括一个120V,17mΩ高压侧和120V、17mΩ低压侧MOSFET至
提供超过12V至100V宽的5A连续负载电流工作输入电压。
TX4147开关频率可从50高达500 kHz,可灵活调节效率和规模。输出电压可以精确测量使用内部1.2 V参考电压
进行调节低电压应用。
保护功能包括用户可在电压锁定、过压锁定和过电流保护电源电流下降到10µA以下关机模式。
TX4147是一个很好的汽车信息娱乐应用、电信总线转换器等。
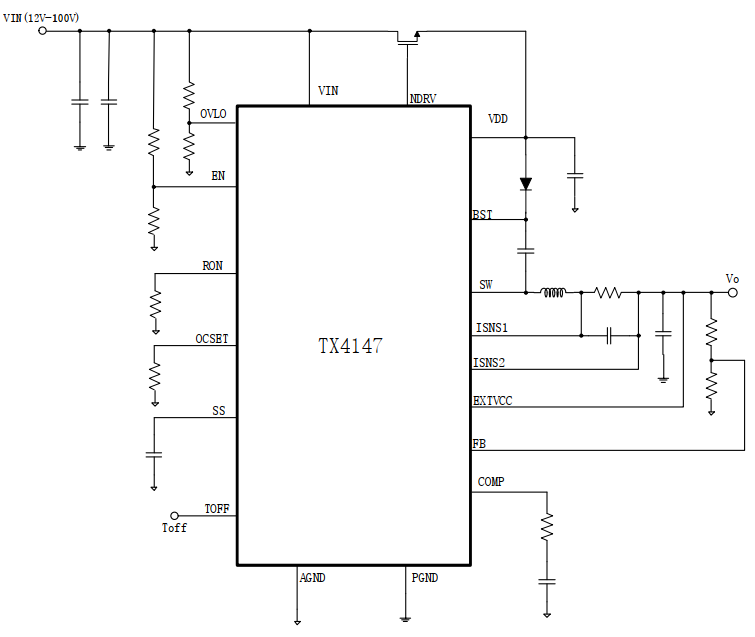
典型应用:

封装:

输入电压 :7V - 100V
输出电压 :ADJ
输出电流 :5A
静态电流 :0.2mA
开关频率:50-500KHz
驱动方式:外置MOS
整流方式:同步整流
封装:QFN6x6-48