TX4152可实现高达3.5A的连续输出电流,并具有优 异的负载和线路调节能力。开关频率可根据电阻值 进行调整,同步架构为高效设计提供了保障。电流 模式操作可提供快速的瞬态响应并简化环路稳定。 TX4152集成了软启动和过温保护电路、输出短路保 护、限流保护等功能,提高了系统可靠性。
TX4152需要最少数量的标准外围部件。
TX4152芯片采样行业标准的SOP-14封装

◇ 宽输入电压范围:8V至60V
◇ 高达96%
◇ 可编程开关频率
◇ 可编程电流限制
◇ 热关机
◇ 300微安待机电流
◇ 封装为SOP-14
* 汽车系统
* 工艺自动化与电机控制
* 电动汽车
* 车辆配件
* 跟踪器
* 恒功率电源
* 太阳能电力设备
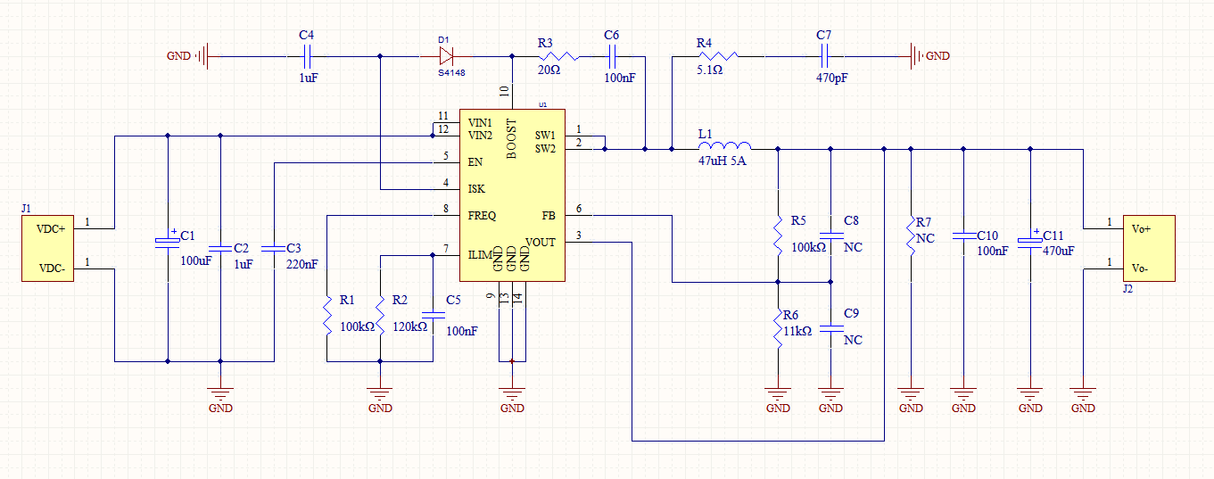
原理图:

注意:EN脚低于0.3V,关断
EN脚悬空,使能
C3电容贴片,输出短路保护为打嗝保护,
C3电容取消,输出短路保护动作为输入端恒功率输出
DEMO PCB:
