简述:

TX5807是一款集成了锂电池充电管理、 电池保护和升压转换器于一体的充电管理芯片。 

该芯片可以输出充电电流1A。 并可提供升压输出5V/0.8A的带负载能力。 

芯片采用 ESOP8 封装。

 

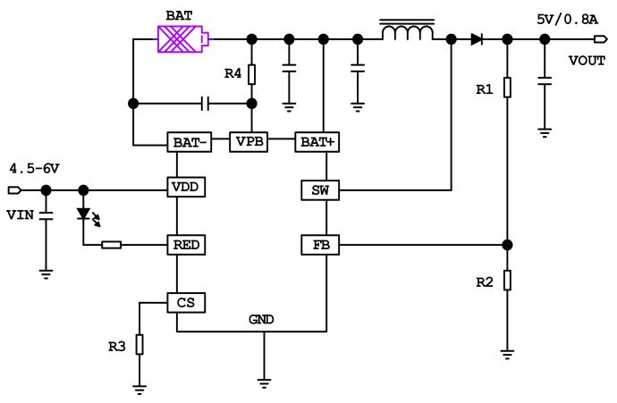
典型应用:

image.png

封装:

image.png

 

输入电压:4.5-6.0V
输出充电恒流恒压:4.2V 
升压输出:高达14V
升压输出:5V/0.8A
升压工作频率:1.2MHz
充满保护:4.25V 
欠压保护:2.9V 
输出电流保护:3A 
短路保护 

● 消费类电子产品
● 便携式设备
● 充电宝
● 无线充电器
● 无线耳机,纽扣电池充电器
● 蓝牙应用,多功能手表
● 移动电话、PDA、GPS
● 智能手机的移动电源
● 移动电源MID,PAD