消毒光源采用UVC+UVA短波LED紫外光,分别为光波长200~275nm和320~420nm的紫外线。UVC深紫外杀菌是目前常用的消杀技术。深紫外可以释放较高能量,对细菌病毒的作用十分明显,通过破坏其内部的DNA结构,照射后可对细菌病毒直接杀灭。UVA用于产生视觉效果,增加消费者的体验感。

消毒牙刷盒电路图V1.0

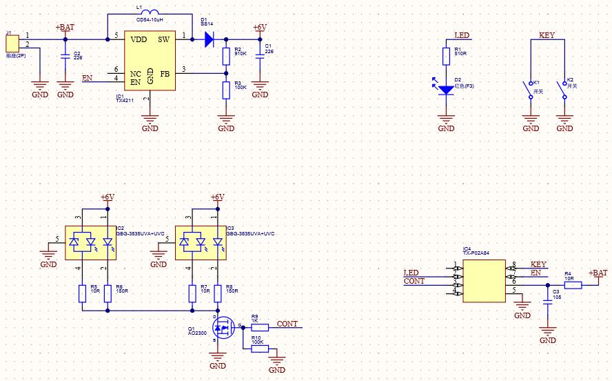
消毒牙刷盒原理图
技术参数:
供电电压:3V(2节5号电池);静态功耗:<5uA;消毒时间:5分钟;消毒工作电流:<160mA;环境温度:-20℃~+65℃;环境湿度:30%RH~80%RH。

消毒牙刷盒效果图